PROGETTO“MY_REF”
Relazione tecnica e criteri di progettazione del amplificatore “My_Reference” basato su chips integrati a basso costo.
Progetto analisi e descrizione
a cura di Mauro Penasa

Intorno alla metà degli anni ottanta, ebbi la possibilità di provare un amplificatore a stato solido (mosfets) di produzione Inglese (Musical Fidelity A370), che mi colpì abbastanza per il suo suono, molto diverso dalla media degli amplificatori a stato solido di quel periodo, e da molti definito “valvolare”, a causa della buona “musicalità” associata ad uno stage sonoro molto ampio e “realistico”.
Dopo una attento studio del circuito, scoprii che quel amplificatore era estremamente “originale”, e cosa ancora più strana per l’ epoca, usava un OPAMP (amplificatore operazionale) come front-end. Un'altra particolarità era l’ uso della batteria di Mosfet di uscita in configurazione “invertente” che di fatto trasformava lo stadio di uscita in un “current pump”.
Incuriosito da questa topologia, ma soprattutto dalla “musicalità” che questo comportava, decisi di fare una serie di test valutativi, usando anche altre tecnologie. Alcune peculiarità di quel circuito, come l’ uso di LM318 in configurazione invertente, sono rimaste praticamente invariate nella mia applicazione, per cui qualcuno potrà vedere delle similitudini tra il mio circuito e quello di M.F. A370.
D’ altro canto, io devo dare merito a Tim De Paravicini (progettista di M.F.A370) di avermi dato lo spunto per studiare questa tecnica poco utilizzata.
Praticamente ogni tecnica usata in elettronica è lo sviluppo di un'altra, per cui io sono sempre “scettico” sul concetto di “paternità” di un circuito, ma credo che sia sempre doveroso ed intellettualmente coretto citare le fonti delle idee alla base di un progetto.
Su questo circuito, io mi sono limitato a sviluppare alcuni concetti “teorici” già sperimentati da altri (ed in particolare da M.F.). Naturalmente il mio lavoro è stato molto diverso di un taglia/incolla tipico di molti ambienti “creativi”, ed i risultati ottenuti sono, per molte ragioni tecniche, abbastanza diversi da quelli ottenuti dalle creazioni di Paravicini e Musical Fidelity, anche su un piano strettamente teorico.

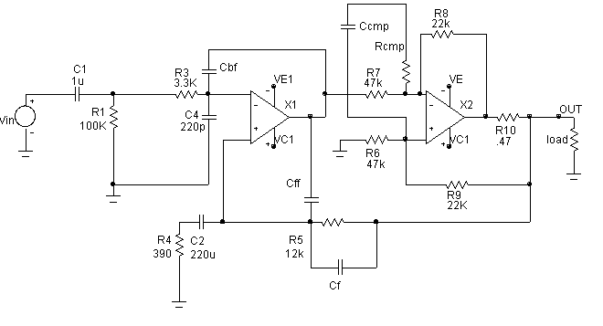
Fig.1 Circuito teorico di My_Ref
In Fig.1 si vede lo schema di principio del circuito. Il Gruppo G1 è uno stadio a transconduttanza (ingresso in tensione/ uscita in corrente), e può essere formato, a seconda delle necessità, da componenti discreti o integrati. Questo stadio fornisce tutta l’ energia che serve per il pilotaggio del carico, e quindi rappresenta il circuito di potenza del amplificatore, e per comodità di analisi si attribuisce una gm=1 (transconduttanza unitaria; 1Volt input = 1Ampere output).
In queste condizioni, lo stadio G1, generando la corrente sul carico, determina anche un’ automatica caduta di tensione su di esso, e quindi si ottiene anche un guadagno di tensione proporzionale al impedenza del carico:
Av(G1) ~ = Zload/gm
Per questa ragione, lo stadio differenziale in ingresso X1 non deve generare una tensione di controllo di ampiezza analoga a quella necessaria per produrre la potenza necessaria, e può essere usato un normale OPAMP. Il guadagno in tensione ad anello aperto di questo circuito può essere elevato, perché equivale a:
Aol = Av(X1)*Av(G1)
(Av(X1)= open loop gain X1)
Notare che Aol dipende dalle caratteristiche del carico a causa di Av(G1), per cui la messa a punto del circuito, per quel che riguarda la compensazione in frequenza, è molto importante. In particolare è determinante mantenere un buon margine di fase, per evitare che il variare del carico possa creare una condizione di instabilità (Aol>1@180°phase).
Naturalmente il guadagno in tensione ad anello chiuso del circuito è determinato dalla solita formula :
Av = 1+ (Rf /R)
Le principale caratteristiche interessanti di questo circuito sono due:
1. 1.Lo stadio di uscita è un generatore di corrente, e le strutture che servono per ottenere questa caratteristica sono abbastanza diverse da quelle usate normalmente. In particolare cambia la tecnica di polarizzazione, le caratteristiche di fase e dinamiche dello stadio G1. Questo elemento è molto importante per quel che riguarda alcune forme di THD e IMD tipiche di alcune configurazioni “standard”. In particolare, si possono sfruttare alcune peculiarità di alcuni circuiti, come vedremo nei capitoli successivi.
2. 2.Forse la più importante dal punto di vista audio: Il circuito si comporta come un “normale” Voltage OPAMP, perché l’ elevata impedenza di uscita viene “compensata” dalla rete di NFB, per la relazione:
Rout= Rint / (1+Aol *β) se β= R/(R+Rf)
(β =fattore di retroazione)
Ma osservando le relazioni matematiche ed il circuito, scopriamo che il carico, a causa delle caratteristiche di G1, diventa parte integrante della funzione di trasferimento, perché il segnale di tensione che serve per la rete di NFB è definito non da Vout (G1) ma da Iout (G1)* Zload.
Tutte le non-linearità di Zload determinano la reazione del circuito differenziale, che provvede a compensarle (con la corrente di G1). In un circuito convenzionale, la resistenza interna del circuito è sempre molto più piccola del carico, per cui la rete di NFB lavora facendo riferimento sempre alla tensione di uscita del amp. In questo modo il circuito è molto immune alle variazioni del carico, ma si crea un sistema “auto-referente” che non è in grado di compensare le dinamiche di accoppiamento tra l’ amplificatore e gli altoparlanti. Questo fenomeno è forse la vera causa per cui molti moderni OPAMP di potenza a stato solido non sono al altezza di realizzazioni più vecchie o con tecnologie diverse.
Io sperimento circuiti audio a stato solido da molti anni, ma uno dei problemi di base degli stadi di potenza a BJTs o Mosfets è la polarizzazione, sia statica che dinamica. Ad essa infatti si può attribuire, in modo diretto od indiretto, la generazione di THD ed instabilità di vario tipo. Le tecniche più antiche (e semplicistiche) per ottenere uno stadio di potenza “lineare” prevedono una polarizzazione in “classe A” (classificazione che credo abbia creato delle associazioni dirette negli audiofili con “la classe” del suono…). Questo metodo oltre che non essere efficiente, impone di usare delle “batterie” di dispositivi montate su enormi elementi metallici di dispersione termica. Stanco di fare il “metalmeccanico” decisi di sondare il modo del NFB (negative Feedback = contro-reazione), anche se spesso considerato “off-limits” per il mondo high-end.
Una via interessante era l’ uso di power chips integrati, che sono dei normali OPAMP (amplificatori operazionali) di potenza. La loro struttura differenziale è molto flessibile, e permette in pratica di “costruire” qualsiasi configurazione. Uno dei problemi principali per me è stato lo studio di configurazioni in grado di “nascondere” le THD e IMD del chip nel circuito audio. Una delle mie “scoperte” è stato il ponte di corrente (Fig.2), chiamato “bilateral current source” da National Semiconductor (AN-29 Linear Applications Databook), o “Howland Current Pump” da altri. La caratteristica principale di questo ponte che ho scoperto (a parte essere una buona base a transconduttanza) è la capacità di ridurre l’ impatto negativo sul suono, che di solito si ha in presenza di circuiti ad alto NFB, soprattutto quando il circuito è contenuto in un NFB loop globale. La ragione è da cercarsi nella struttura “a ponte”. In queste strutture tutto L’ Aol (open loop gain) del componente viene usato per stabilizzare il ponte, che, in un certo senso, “rimane fuori” dalle dinamiche di linearizzazione del segnale da amplificare. Una struttura di questo tipo è di fatto un moltiplicatore di resistenza, dove il valore resistivo di base è rappresentato da Rsense (R5 Fig.2) ed il fattore di moltiplicazione dal dimensionamento della rete che forma il ponte. La perdita di efficienza del OPAMP (causata dalle caratteristiche “non ideali” del circuito) si rappresenta prevalentemente come variazione della resistenza “dinamica” vista sul uscita del ponte.
Le configurazioni più usate quando si vuole usare un power OPAMP con pilotaggio in corrente del carico prevedono di inserire lo stesso nella rete di NFB, ma in queste condizioni tutte le non –linearità prodotte dal OPAMP si “scaricano” sul carico, che di fatto e costretto ad “inseguire” le dinamiche di stabilizzazione dei nodi operazionali.
Le caratteristiche “a resistenza di uscita”, verificate nel ponte che ho usato, sono abbastanza tipiche dei circuiti a transconduttanza, che se sono ben studiati hanno un impatto minore sulle dinamiche di distorsione (nei circuiti audio). Si potrebbe dire che tutte le sezioni di uscita a transconduttanza all’ interno di una rete di voltage NFB sono potenzialmente “neutre” rispetto al risultato finale, a causa delle diverse relazioni tra corrente e tensione che si vengono a generare con carichi reattivi.

Fig.2 “Howland Current Pump”
Le Formule di progetto del “current pump”:
Iout = - ((R3 Vin)/(R1 R5))
If: R3 = R4+R5 (or R5 << R4) & R1=R2
Rout = R5(R/λR)*
*R=R4 or R3 and λR= bridge res. Error (R3 compare R4 & R1 compare R2)
Altre buone caratteristiche di questo circuito è la possibilità di usarlo in modo differenziale e, se R1=R2=R3=R4 l’ uscita può essere collegata ad una qualsiasi tensione (floating) senza pregiudicare il funzionamento in corrente (grazie alla “reale” resistenza di uscita), e si può usare come ingresso sia R1 che R2 (invertente o non invertente).
Perché il ponte rimanga stabile, è necessario che X1 sia stabile a guadagno unitario, oppure si deve ricorrere al aggiunta di una rete polo/zero tra i 2 ingressi differenziali, in grado di degenerare le caratteristiche del ponte oltre una frequenza definita. Una tecnica utile quando si usano chips stabili a guadagni tra 2 e 5 è dimensionare R1 e R2 in modo da usare le capacità di ingresso e la Zin differenziale come elemento di compensazione in frequenza. Si deve ricordare che un ponte di questo tipo (ed il funzionamento in corrente) crea spesso un “ritardo di gruppo” che può creare problemi ad “anello chiuso”, per cui le reti di compensazione devono essere molto curate…
Io ho fatto i primi esperimenti con questo ponte usando TDA2030, per poi passare a chips più potenti, come LM3875 e LM3886. Ogni scelta necessita di una accurata “stabilizzazione”, diversa per ogni tipo di chips.
Applicazione in MY_REF:
Inizialmente, Ho usato questo ponte (LM3886) configurato per una Rout abbastanza piccola, di circa 4-10 ohm (My_ampli), perché volevo limitarmi a sfruttare le caratteristiche di “neutralità da NFB” che questo ponte mi garantiva. Il risultato era già buono, perché il suono finale assumeva prevalentemente le caratteristiche “timbriche” dello stadio di ingresso (LM318). Un problema di fondo era che in questa configurazione si otteneva una gm del ponte abbastanza elevata, che aumentava di conseguenza sia il fattore di smorzamento del amplificatore che le conseguenti variazioni di smorzamento al variare della frequenza. Dopo una serie di studi sulle problematiche del DF (damping factor = fattore di smorzamento = rapporto tra Zint del amp. E Zload), e le considerazioni riguardo al lavoro del global NFB (esposte nella descrizione del circuito teorico) ho ritenuto opportuno aumentare la Zout del ponte (circa 500ohm), riducendo di conseguenza il gm (gm=1).
La scelta di LM3886 è basata sul basso costo, alta affidabilità di funzionamento, e buona potenza di uscita (68Wrms) anche in condizioni di carico a 4 ohm. Un problema di rendimento generale del mio circuito è causato dal valore di R5 (0.47ohm) scelto per ottenere le caratteristiche di Zout e gm descritte prima. In condizioni di carico a bassa impedenza, la dispersione di potenza su R5 è abbastanza alta, ma i risultati “acustici” sono tali da accettare queste perdite, anche perché nei circuiti in classe A (suoi diretti concorrenti) il rendimento è estremamente minore.

Fig.3 Stadio di ingresso
Come abbiamo visto nella descrizione del circuito teorico, in circuito di ingresso può essere costituito da un OPAMP a bassa tensione, dato che anche un gm =1 mantiene una piccola riserva di guadagno in tensione nello stadio di uscita . Il circuito di ingresso si può considerare (in tutte le topologie) la parte più importante degli amplificatori audio, perché si occupa della “linearizzazione” del segnale differenziale, ed un suo cattivo funzionamento porta inevitabilmente a THD e IMD non “mascherabili”. Nel caso di MY_REF, la struttura del differenziale di ingresso è leggermente diversa da quella “tipica” presentata nello schema teorico. In particolare ho scelto una struttura analoga a quella che avevo notato in M.F. A370, e che uso da anni con successo (Fig.3). Il segnale di ingresso è collegato (dopo una rete R1 C1 di filtro / disaccoppiamento) all’ ingresso invertente di LM318N. Questo chip mi accompagna da molti anni nelle mie realizzazioni, perché credo che tuttora abbia un rapporto qualità/prezzo quasi ineguagliata, ed inoltre il circuito interno è accessibile nei suoi punti “chiave”, ed è facile attuare compensazioni (in frequenza e fase) “al limite”.
L’ ingresso non invertente, al contrario delle configurazioni invertenti standard, è collegato alla rete di NFB. Usando un current pump invertente si ottiene lo stesso risultato (globale) di una connessione non invertente. Questo tipo di connessione, che si può definire “floating” a causa della mancanza del classico “virtual ground” sul ingresso invertente, ha alcuni vantaggi rispetto ad una normale non invertente:
1. La sequenza di 2 stadi attivi invertenti permette di usare varie tecniche di compensazione, sia a favore della stabilità globale che per “allineare” alcune fasi relative
2. Il collegamento del segnale di ingresso sul (-) permette di sfruttare al meglio le caratteristiche interne degli OPAMP, che tendono ad essere più lineari in questa configurazione. (Questa non è una regola assoluta, e varia molto da caso all’altro)
3. La condizione “floating” agevola il front-end nel processo di “inseguimento” delle non linearità di tensione presenti sul carico di uscita.
Tecniche di compensazione:
A parte gli altri elementi di compensazione locale, che ho aggiunto o tolto a seconda delle varianti, ho sfruttato 2 tecniche di base, che sono semplicemente opposte nel loro funzionamento.
In MY_REF RevA (versione “ufficiale”) ho usato Cbf (Cap. Back-feed or feedback). Questo componente crea un “polo dominante”, ad alta frequenza (integrazione), in combinazione con R1 ma inversamente proporzionale (in frequenza) al segnale di uscita di LM318. In questo modo, si mantiene stabile il circuito in tutte le condizioni.
Nella RevC, ho usato una tecnica inversa, che si basa su Cff (Cap. feed-forward). Questo componente esegue una compensazione positiva al calo di guadagno ad alta frequenza da parte del circuito differenziale (determinando un azione “derivatrice” su LM318). Questo metodo linearizza notevolmente il DF in tutta la banda audio…
Altre caratteristiche:
La Zout open loop di X1 è determinante nello sbilanciamento del ponte di corrente (e quindi nella diminuzione della sua Zout). Nel caso di LM318 questa è circa di 20-30 ohm, per cui con i valori scelti, il ponte si mantiene entro circa il 0.1%, che corrisponde a circa 400-500 ohm di Zout .

Fig.4 Circuito completo (teorico)
Il circuito completo (Fig.4) è abbastanza semplice, e non necessità di molte spiegazioni aggiuntive. L’impedenza di ingresso del circuito è fissata da R1 (100K), La rete R3-C4 funziona da filtro per eventuali spikes ad alta frequenza e limita la banda passante (circa 220Khz, ma i poli interni delle reti di comp. Interagiscono con questo filtro a frequenze minori..). La rete NFB R5 e R4 determina il guadagno ad anello chiuso, che è di circa 30 dB (Av = 1+ (R5 /R3) =31). C2 riduce il guadagno in continua della rete, per evitare di amplificare tensioni continue e ridurre la tensione continua residua in uscita. La frequenza minima di taglio a -3db di C2 e R4 è di circa 2 Hz. Questa frequenza deve sempre essere abbastanza bassa, a causa delle caratteristiche dei condensatori elettrolitici (usati in questa sezione), che aumentano notevolmente la loro THD in prossimità della frequenza di taglio. Altro elemento è la linearità di fase, che per essere mantenuta in banda audio (20hz-20 Khz) si impone di inserire il punto di intervento a circa 1-2 Hz (6° @20hz con polo a 2Hz). Alla variazione di fase si associa anche il filtro subsonico formato da C1 e R1, che con i valori indicati ha una attenuazione -3dB a circa 1,5 Hz. Complessivamente si ottiene una deviazione di fase di circa 10° @20Hz, che è abbastanza accettabile. La combinazione dei due filtri fa si che l’ andamento di attenuazione sotto i 1,5 Hz sia del 2° ordine, ovvero di 12dB/Oct.
Compensazione in frequenza (RevA):
Come anticipato nel capitolo precedente, le reti formate da Cf, Ccmp-Rcmp, Cff e Cbf servono per attuare le compensazioni in frequenza e fase che servono per le varianti di progetto che ho applicato a vari mesi di distanza, allo scopo di valutare l’ impatto “acustico” di alcune tecniche di compensazione. La versione del circuito alla base di questo documento è la “RevA”, che si basa sul uso di Cbf come elemento di stabilizzazione. Questo componente limita leggermente il controllo ad alta frequenza di X1 su G1, per cui si nota un calo di DF nella zona oltre i 10Khz. Questo di per sé è una tendenza comune a (quasi) tutti gli amplificatori. Allo scopo di studiare l’ impatto della linearità del DF ho sviluppato una variante di compensazione, (basata su Cff) ma questa modifica prevede di agire anche sulle sezioni interne di LM318, oltre all’ aggiunta delle apposite reti formate da Cff, Ccmp e Rcmp, per cui ho deciso di pubblicare i dettagli della modifica in un documento a parte…
Osservazioni generali:
Il guadagno ad anello aperto di questo circuito è (o può essere) molto elevato, e dipende in particolare da X1. Questa particolarità è un elemento fondante riguardo l’ impronta “acustica” che contraddistingue un circuito di questo tipo, ovvero sono predominanti le caratteristiche del elemento che dispone di maggiore guadagno in tensione ad anello aperto (Aol), dato che il lavoro di NFB è in tensione. Il rovescio della medaglia è che, se questo guadagno diventa troppo elevato, nascono dei problemi di instabilità, spesso legati alla natura (capacitiva o induttiva) del carico, oltre che alla sua impedenza. Per limitare questi fenomeni esistono varie tecniche, che ho applicato in modo diverso a seconda del tipo di compensazione applicata. Una condizione abbastanza critica è quella del “clipping”. In queste condizioni infatti, si generano delle oscillazioni a causa del continuo rimbalzo di energia, causata dagli “spikes” prodotti sia da LM318 che da LM3886. Quando la rete di compensazione è ben dimensionata, questo fenomeno è abbastanza smorzato, per cui non crea problemi di stabilità. Ho ritenuto non opportuno inserire delle reti complesse di “assorbimento” del clipping per non aumentare eccessivamente la complessità del circuito, e perché la probabilità di deteriorare le prestazioni complessive era molto alta. D’altro canto, io considero la condizione di clipping una condizione non operativa e di emergenza, per cui la cosa più importante in queste condizioni è di avere un recupero veloce e non distruttivo, ne per gli altoparlanti ne per l’ amplificatore.
Per ragioni simili non ho inserito reti di zobel sul uscita. In particolare, le modalità di lavoro in corrente dello stadio di potenza, e il relativo NFB in tensione “sensibile” al carico, mi ha convinto a ridurre le compensazioni di carico, per migliorare il “feedback” con il sistema cavi- altoparlanti.

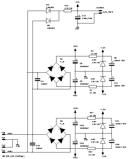
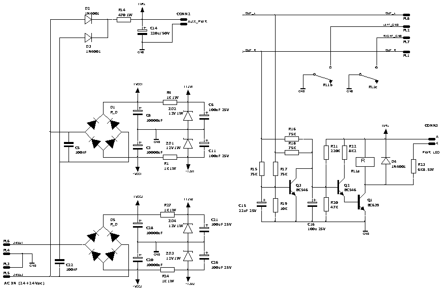
Fig.5 Circuito completo della sezione di Alimentazione
Lo schema di alimentazione (Fig.5) è abbastanza classico. I due canali sono di fatto configurati in “dual-mono”, con alimentazioni separate a partire dai ponti dalla sezione di rettificazione. Il trasformatore è invece comune. Questa struttura è quella che garantisce il migliore compromesso tra prestazioni e costo.
Le tensioni di alimentazione di targa sono di +-35Vdc per LM3886 e +-12Vdc per LM318.
Queste si ottengono con un trasformatore da 230/24+24Vac 200-300VA (a seconda del uso).
Il trasformatore in comune permette di ridurre i costi, ma soprattutto di garantire un’ ottima fonte di energia comune, dato che le prestazioni di un singolo trasformatore (di potenza doppia) garantisce scambi energetici molto maggiori di due singoli trasformatori di equivalente potenza totale, a causa delle dinamiche di rendimento magnetico.
La struttura “duale” a partire dai ponti di diodi, da una parte garantisce un’ ottima immunità dalla diafonia causata dai percorsi “comuni” ad alta corrente, e dal altra distribuisce in modo migliore l’ energia dissipata dai diodi, che in questo caso possono essere di dimensioni più contenute.
I condensatori C5 e C22 servono a smorzare i picchi di tensione generati dai diodi, in combinazione con l' induttanza parassita del trasformatore. Il filtro che si viene a creare (a frequenze di circa 15-30 Khz a seconda del tipo di trasformatore) riduce notevolmente il rumore di rettificazione ad alta frequenza.
Ho preferito usare dei ponti di diodi integrati “normali” per alcune ragioni:
La loro struttura è estremamente “collaudata” per condizioni molto più gravose di quelle che si trovano in questo circuito, e la probabilità di guasto è estremamente remota.
I rettificatori formati da diodi discreti di potenza sono più costosi ed ingombranti (si devono usare dei dissipatori aggiuntivi). In generale un rettificatore a discreti genera dei disturbi elettromagnetici a causa delle forti correnti di picco che percorrono le piste di rame di collegamento (ed i reofori del diodo).
Dopo la sezione diodi si trovano i condensatori Elettrolitici di livellamento (10.000µF), dimensionati per un accumulo energetico adeguato per questa applicazione, seguiti da una piccola rete di bypass locale formata da condensatori elettrolitici “low ESR”(220µF), in grado di mantenere sufficientemente bassa l’ impedenza interna (locale) del circuito di alimentazione.
Una limitata, ma utile, funzione di contenimento dei disturbi provenienti dalla sezione di alimentazione verso gli amplificatori operazionali (sia LM3886 che LM318) è garantita dai condensatori da 100nF inseriti tra le linee+Vcc e –Vcc . Di norma, nei circuiti audio, si vedono delle batterie di condensatori sempre inserite in modo “duale” tra le rispettive linee di alimentazione e la massa. Queste tecniche servono per aumentare l’ efficienza della “massa virtuale”, che rappresenta il riferimento di tensione del circuito. Dal punto di vista del “immunità al disturbo di alimentazione” tipica di un OPAMP queste reti non servono a nulla. Gli OPAMP infatti usano dei riferimenti interni legati esclusivamente a +Vcc e –Vcc, per cui sono sensibili ai disturbi “non comuni” tra questi collegamenti. Dei condensatori inseriti direttamente (e localmente) su queste linee garantiscono una maggiore immunità a questo problema.
LM318 è alimentato a +-12Vdc con un regolatore “shunt” a zener . Questa tecnica è molto comune e semplificata, ma causa una discreta perdita di energia sulle resistenza di caduta (circa 0.6W su ogni resistenza). La scelta di questa struttura è motivata, a parte dal basso costo e affidabilità, dalla buona “interazione” che si ottiene tra le alimentazioni dei 2 OPAMP, e dalla buona “massa virtuale comune” che si ottiene. La ragione principale è la corrente sostanzialmente costante che scorre nei rami di alimentazione verso massa, in grado di “assorbire” le modulazioni di segnale, e di mantenere (a causa delle piccole cadute di tensione sulle piste) una piccola indipendenza della “massa virtuale”, usata da tutti gli anelli di NFB, dalle modulazioni causate dalle correnti di uscita.
In pratica si dispone di un alimentatore in “classeA”, scevro da forme di modulazione tipiche dei regolatori attivi.
Un circuito secondario (D2,D3,R14,C14) produce la tensione di circa 24Vdc per alimentare la sezione di protezione uscita.
NOTA: Come si evince dallo schema, non esistono fusibili di protezione a bordo della scheda. La motivazione è sia pratica (spazio) che tecnica;
LM3886 è estremamente ben protetto internamente
verso tutte le forme di
sovraccarico.
Gli altoparlanti sono protetti da eventuali inserimenti di
tensioni
continue in uscita.
La protezione a fusibili sulle linee di alimentazione
duale serve
esclusivamente ad evitare danni causati da interventi esterni (es:
corto
circuito causato da manovre di manutenzione errate).
La “modulazione termica” che si genera
nel filamento del fusibile quando
è percorso da forti correnti transitorie aumenta le
intermodulazioni sull’
alimentazione.
Nel caso di malfunzionamento dei ponti di diodi
(teoricamente più
verosimile rispetto agli altri stadi, a causa dei forti transienti
della
corrente di carica dei condensatori), i fusibili (a valle) non hanno
nessuna
utilità protettiva.
Naturalmente resta fondamentale proteggere il circuito dai rischi di corto circuito interno, per cui nella fase di costruzione si deve prevedere l’ uso di fusibili di protezione adeguatamente dimensionati.
Questi si possono inserire sulle linee 24Vac del secondario del trasformatore, e / oppure, data la grande affidabilità dei trasformatori di alimentazione, direttamente sul primario (linea 220Vac). In questo caso si può utilizzare un fusibile “ritardato” con corrente equivalente a quella “di targa” del amplificatore alla massima potenza teorica (in questo caso circa 200W). Quindi: 200W =~ 1Amp @ 220V = fusibile ritardato da 250V 1Amp ). In questo caso tutti i sovraccarichi pericolosi vengono neutralizzati dal intervento del fusibile di linea...

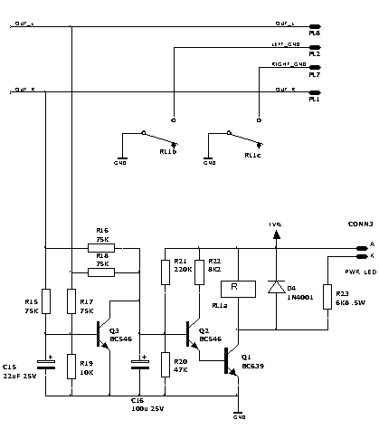
Fig.6 Circuito protezione altoparlanti
Come già introdotto negli altri capitoli, ho ritenuto opportuno inserire un semplice circuito di protezione altoparlanti con ritardo di accensione. Questa sezione ha sia una funzione “anti- thump” che di controllo di eventuali tensioni continue presenti sul uscita altoparlanti. Il circuito di controllo è molto semplificato per questioni di spazio, ma svolge egregiamente il suo lavoro.
Le uscite dei due canali sono “integrate” in comune dalla rete R15 C15 e R17 C15 per le tensioni DC positive, mentre R16 C16 e R18 C16 per quelle negative. Il punto di intervento è leggermente asimmetrico a causa delle diverse costanti di tempo, ma dal punto di vista pratico questo non comporta problemi particolari. Quando una tensione continua (o pulsante a bassissima frequenza) maggiore di circa 3V si trova sul uscita, Q2 e Q1 si interdicono, ed il relè scollega l’ altoparlante. Il ritardo di accensione di circa 2 secondi è generato dalla costante di tempo R21 C16. In caso di spegnimento La tensione ausiliaria decade immediatamente a causa del basso valore di C14, spegnendo il relè prima del resto del circuito. Dei semplici collegamenti su connettore permettono di collegare direttamente un Led di segnalazione “altoparlanti collegati” (conn3) oppure di “apparecchio acceso” (usando conn2 ed un Led dotato di una resistenza in serie di circa 6,8Kohm 0.5W aggiunta) .
Una particolarità di questo circuito è la commutazione del collegamento di massa dell’uscita altoparlanti, al posto della consueta uscita della sezione di amplificazione.
Dal punto di vista pratico non cambia nulla, visto che in caso di intervento, il circuito risulta aperto in entrambi i casi. Ho usato questo collegamento sostanzialmente per migliorare il layout del PCB, e perché questa configurazione non “modula” con dei ampi segnali di tensione i contatti del relè, cosa che potrebbe creare fenomeni di diafonia (dato l’ uso di un unico relè a contatti multipli ravvicinati).

Fig.7 piano serigrafico del PCB e disposizione componenti (non in scala)
Il risultato di questo lavoro è concentrato su una scheda Eurocard 100*160 monofaccia (Fig7). Per agevolare il lavoro ad eventuali interessati alla costruzione di questo progetto, ho predisposto il disegno completo del PCB, disponibile (assieme a molte altre informazioni) nei forum su questo amplificatore o su richiesta.
Per una versione stereo serve solo un trasformatore, connettori ed un adeguato chassis.
Nonostante la compattezza, il Layout è abbastanza curato, in particolare riguardo la distribuzione delle piste di massa ed alimentazione di potenza. A questo riguardo, lo spessore del rame utilizzato dovrebbe essere di 70µm (anziché i consueti 35µm) per garantire un’ eccellente gestione delle forti correnti di uscita. In alternativa è possibile stagnare manualmente (in modo abbondante) le piste di potenza costruite su rame di 35µm, in modo di aumentare la sezione equivalente della pista.
I Grossi condensatori elettrolitici di livellamento svolgono bene anche la funzione di schermatura elettromagnetica nei confronti di eventuali disturbi generati dai diodi di potenza. La loro presenza limita leggermente l’ accesso alle viti di fissaggio degli LM3886, per cui è indicato l’ uso di viti a “brugola”, fissabili con utensili a 90° . In alternativa sono indicate le apposite “clips”senza viti, se il dissipatore è predisposto per questo tipo di fissaggio.
Il dissipatore consigliato per questa applicazione è di circa 1°C/W, che equivale grossomodo ad un’ ingombro di 160*70*40mm, con sviluppo verticale del alettatura.
E’ possibile usare sia LM3886T (case non isolato) che LM3886TF (case isolato). Nel caso della versione non isolata si deve posizionare l’apposita pellicola isolante (meglio la pellicola siliconica che la mica) e rondelle isolanti per le viti. Per il tipo isolato è sufficiente spalmare un sottile strato di grasso siliconico.
Le resistenze di potenza da 0,47ohm 7W (R3, R26) possono essere il tipo da 5W assiale (25*7mm case), ma solo per un ‘ uso ordinario (non uso sinusoidale continuo su 4ohm, tipico solo di alcuni test strumentali). Si deve usare un tipo a filo“non-induttivo”, in ceramica e cemento (il classico case parallelepipedo bianco). Il montaggio deve essere fatto in modo “rialzato” di almeno 5mm dal PCB sagomando opportunamente i reofori.
Le resistenze di potenza da 2W ed i diodi zener devono essere montate rialzate dal PCB di almeno 5mm.
Tutti i collegamenti esterni di potenza usano dei contatti “faston 6,3mm”, di grande affidabilità ma pratici in caso di smontaggio o sostituzione delle scheda. Gli ingressi ed i collegamenti ausiliari usano dei normali connettori “molex”.
NOTA:
Questo circuito ha uno scopo esclusivamente divulgativo. Il PCB, i piani di montaggio, e tutte le descrizioni tecniche sono stati concepiti esclusivamente per agevolare le dinamiche di valutazione da parte di tecnici interessati a questo lavoro, e non possono prescindere da una adeguata conoscenza tecnica delle problematiche di auto-costruzione di circuiti elettronici.
Il progettista declina tutte le responsabilità legate alla sperimentazione valutativa di questo circuito.
Il circuito proposto può subire modifiche in qualsiasi momento e senza preavviso.
Le misure preliminari su alcuni prototipi hanno messo in evidenza le peculiarità già espresse nella trattazione teorica.
Tutte le misurazioni sono state eseguite senza utilizzare particolari tecniche di filtratura, con strumento FFT picoscope216 e generatore Blackstar LDO100, con capacità dinamiche complessive di circa 90dB. Non hanno valore assoluto ma servono a “dare un’ idea” delle prestazioni complessive.
Tutte le misure ed i risultati pubblicati a seguire sono da intendersi relativi alla revisione “A”.
Banda passante (tipica-3db): 2Hz-70Khz
Potenza massima (8ohm): 40Wrms
Potenza massima (4ohm): 56Wrms
Fattore di smorzamento (8ohm): >200
Rapporto S/N (600ohm): >96
dB non pesato
THD tipica (20Hz-20Khz,
1-40W 8ohm <0.05%

Fig.8 FFT rumore medio appare il livello (medio) di rumore presente in uscita, senza filtri di pesatura e su tutta la banda audio, con ingresso chiuso su 680ohm ed uscita 8ohm. Gli unici picchi presenti sono da attribuirsi ai disturbi ambientali durante la misura.

Fig9 FFT 1Khz 2W carico 4ohm. Il generatore ha una THD di terza armonica di circa 0,002% (picco a 3Khz, circa -80dB) , per cui la THD reale è di circa 0.001%... Le frequenze “spurie” intorno alla fondamentale sono causate da residui di alimentazione del generatore.

Fig10 FFT 1Khz 56W 4 ohm. (poco prima della condizione di clipping) Con carico di 8ohm si ottiene una potenza di 40W, naturalmente con THD più ridotta.

Fig11 FFT 10Khz 2W 4ohm. Si nota il leggero aumento di distorsione di seconda armonica, causato dal minore controllo di LM318 su LM3886 a causa dei Cfb e della conseguente diminuzione di guadagno ad anello aperto. Il generatore provoca quasi tutta la terza armonica per circa 0.003%

Fig12 FFT 10Khz 56W 4ohm. Massimo livello di distorsione prima del clipping su 4 ohm di carico. Naturalmente con carico di 8 ohm la THD non supera mai il 0.006% . Notare come ad aumentare siano le armoniche pari, quasi assenti nelle altre condizioni.
Server che raccoglie le documentazioni utili del Progetto “My_ref” :
Discussione DIYAUDIO.com su My_ref (inglese):
http://www.diyaudio.com/forums/showthread.php?s=d56a21171ff7ce6fff27e00a391c057f&threadid=54571
Indirizzo di Posta elettronica per informazioni sul progetto “My_Ref” :

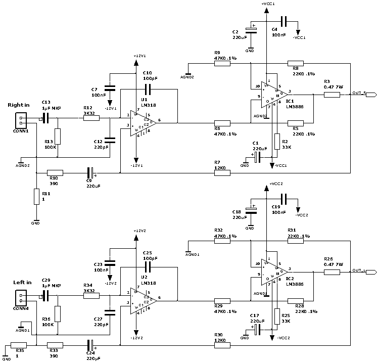
Fig.13 circuito di amplificazione completo (2 canali)

Fig.14 circuito completo alimentatore e protezione



