Amplificatore 6L6GC
-
HolySmoke
- new member
- Messaggi: 24
- Iscritto il: 14 giu 2006, 19:59
- Località: Italy
Salve a tutti, sono Alberto e sono nuovo del forum. E' ormai da parecchio tempo che leggo interessato i vostri post e devo dire che ho trovato soluzione a parecchi miei problemi. Ora il quesito: ho raccattato da un mio amico delle 6L6GC Svetlana, nuove. Mi sono detto: perchè nn farne un bell'amplificatore? Il fatto è che ho trovato solo schemi di bubbia serietà e non particolarmente curati. Nessuno di voi riesce a indicarmene uno, restando nel campo del SE? Un grazie a tutti in anticipo.... Siete grandi!!!
Alberto
Alberto
Alberto
-
HolySmoke
- new member
- Messaggi: 24
- Iscritto il: 14 giu 2006, 19:59
- Località: Italy
Lo schema che ho trovato è questo (che nn sono certo essere di Ivo), e a grandi linee l'ho capito.. 
Ho però due dubbi (spero siano solo due...):
1) Alimentazione: posso usare un'altro trasformatore da cui prelevare i 32v o è necessario che sia nello stesso trasformatore dell'anodica e dei filamenti?
2) TU: il ramo nell'ingresso del tu collegato al 10% delle spire e poi a massa tramite R16 è una retroazione (non misembra!)? Non capisco... E inoltre: (se è una retroazione) ha la funzione di una classica retroazione negativa o è qualcosa di diverso?
Ringrazio per la pazienza... prima di cimentarmi nella costruzione vorrei capirne meglio il funzionamento.
Alberto

Ho però due dubbi (spero siano solo due...):
1) Alimentazione: posso usare un'altro trasformatore da cui prelevare i 32v o è necessario che sia nello stesso trasformatore dell'anodica e dei filamenti?
2) TU: il ramo nell'ingresso del tu collegato al 10% delle spire e poi a massa tramite R16 è una retroazione (non misembra!)? Non capisco... E inoltre: (se è una retroazione) ha la funzione di una classica retroazione negativa o è qualcosa di diverso?
Ringrazio per la pazienza... prima di cimentarmi nella costruzione vorrei capirne meglio il funzionamento.
Alberto
Alberto
- plovati
- sostenitore
- Messaggi: 8104
- Iscritto il: 05 ott 2005, 20:19
- Località: Italy
- Has thanked: 4 times
- Been thanked: 61 times
Lo schema è quello, i 32V li puoi prelevare da dove ti è più comodo,
il ramo del 10% è una reazione detta cathode feedback. Trovi documentazione abbondante nella biblioteca del presente sito.
la sigla DA101 indica il trasformatore calcolato con il sw OPT-DA, di sicuro Ivo potrà postare qui il file .mox.
Anche il trasformatore di alimentazione è calcolato con un SW analogo, sempre fatto da Ivo.
_________
Piergiorgio
il ramo del 10% è una reazione detta cathode feedback. Trovi documentazione abbondante nella biblioteca del presente sito.
la sigla DA101 indica il trasformatore calcolato con il sw OPT-DA, di sicuro Ivo potrà postare qui il file .mox.
Anche il trasformatore di alimentazione è calcolato con un SW analogo, sempre fatto da Ivo.
_________
Piergiorgio
_________
Piergiorgio
Piergiorgio
-
HolySmoke
- new member
- Messaggi: 24
- Iscritto il: 14 giu 2006, 19:59
- Località: Italy
Dopo aver analizzato (e cercato di capire lo schema), ho deciso di realizzarlo. Le 6l6 le ho già, le 6sj7 anche, insomma ho trovato tutto tranne il tu. Dai siti che ho consultato (Novarria, Nuova Elettronica, ATCelectronix) non ho trovato un tu con primario da 8000 ohm e cathode feedback al 10%. Sapete dove trovarne uno o come fare per ovviare a suddetto feedback? Grazie dell'aiuto. Un saluto
Alberto
PS: come faccio a contattare IVO??
Alberto
PS: come faccio a contattare IVO??
Alberto
-
HolySmoke
- new member
- Messaggi: 24
- Iscritto il: 14 giu 2006, 19:59
- Località: Italy
- Giaime
- sostenitore
- Messaggi: 3513
- Iscritto il: 17 nov 2005, 01:51
- Località: Italy
- Contatta:
Ah a pentodo senza nfb sarebbe più piacevole? :o
Ragazzo mio hai un po' di confusione
Comunque de gustibus...
Io ti suggerirei di rimanere sull'ottimo schema dell'ottimo Yves.
Saluti termoionici



Giaime Ugliano
http://giaime.altervista.org
Ragazzo mio hai un po' di confusione
Io ti suggerirei di rimanere sull'ottimo schema dell'ottimo Yves.
Saluti termoionici



Giaime Ugliano
http://giaime.altervista.org
Giaime Ugliano
- UnixMan
- sostenitore
- Messaggi: 12370
- Iscritto il: 27 ott 2005, 22:34
- Località: L'Aquila (Italy)
- Has thanked: 152 times
- Been thanked: 74 times
- Contatta:
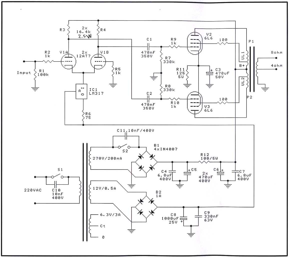
Oh Signour... sorvoliamo sul CCS ad IC sul LTP, scelta tecnicamente correttaHo trovato un'altro ampli di 6l6, stavolta in pp: cosa te ne pare?
(anzi, forse quasi necessaria visto che quello stadio da solo svolge tanto la
funzione di invertitore di fase che di driver) ma a dir poco discutibile dal punto
di vista "sonoro"...
L'alimentatore e` minimale, ma puo` andare.
Quello che lascia a dir poco perplessi e` che non abbiano previsto neanche uno
straccio di R-C per disaccoppiare l'alimentazione del driver da quella delle finali!
...non e` che poi ti ritrovi con inneschi di "motorboating" a go-go?
Poi c'e` il BIAS delle finali non regolabile, l'assenza di qualsiasi possibilita` di
controllo del bilanciamento tra i rami, il carico anodico delle povere ECC81 (aka
12AT7) decisamente scarsino... (inevitabile, dato che devono pilotare le finali,
per cui un po` di corrente ci vuole; ma la distorsione?)
E poi, cosi` com'e` e` a dir poco incompleto: non c'e` alcun dato del TU!
...detto tra noi, mi sembra tanto lo schema di qualche ampli commerciale fatto
al risparmio...
Ciao,
Paolo.
Ciao, Paolo.
«Se tu hai una mela, e io ho una mela, e ce le scambiamo, tu ed io abbiamo sempre una mela per uno. Ma se tu hai un'idea, ed io ho un'idea, e ce le scambiamo, allora abbiamo entrambi due idee.»
«Se tu hai una mela, e io ho una mela, e ce le scambiamo, tu ed io abbiamo sempre una mela per uno. Ma se tu hai un'idea, ed io ho un'idea, e ce le scambiamo, allora abbiamo entrambi due idee.»
-
- Argomenti simili
- Risposte
- Visite
- Ultimo messaggio
-
- 2 Risposte
- 2883 Visite
-
Ultimo messaggio da mariovalvola
-
- 6 Risposte
- 1917 Visite
-
Ultimo messaggio da esafono
-
- 10 Risposte
- 2290 Visite
-
Ultimo messaggio da clane
-
- 11 Risposte
- 1824 Visite
-
Ultimo messaggio da Giaime
-
- 0 Risposte
- 946 Visite
-
Ultimo messaggio da esafono
